Перейти к содержанию
View in the app

A better way to browse. Learn more.

AUTO-BK.RU FORUM

A full-screen app on your home screen with push notifications, badges and more.

To install this app on iOS and iPadOS
  1. Tap the Share icon in Safari
  2. Scroll the menu and tap Add to Home Screen.
  3. Tap Add in the top-right corner.
To install this app on Android
  1. Tap the 3-dot menu (⋮) in the top-right corner of the browser.
  2. Tap Add to Home screen or Install app.
  3. Confirm by tapping Install.

Galletto EOBDII Flasher

Featured Replies

Опубликовано

Пробую прочитать ситр с4 08г 1,6 двиг нфу

котлета китайская со своими дровами и прогой

ecu data читает норм

read ecu вот такая трабла

 

выскакивает окошко "IF THERE'S NO RESPONSE CONNECT PIN 7 OF EOBD OF PIN B4 OF 32_PIN BLACK IN ECU"

жму ок, предлагает выбрать файл, ок, и через пару мин

881301f1577e.jpg

 

да, при чтении ecu data тоже появляется окошко "IF THERE'S NO RESPONSE CONNECT PIN 7 OF EOBD OF PIN B4 OF 32_PIN BLACK IN ECU" но вот эти циферки 96 52 55 23 80 он читает

 

пробовал софтом из начала темы, прошивал галлетту мпрогом, выложенные прошивки не залились в галлетту, просто серийник удавалось записать но все-равно error open port.

  • Ответов 1,5 тыс
  • Просмотры 680,6 тыс
  • Создана
  • Последний ответ

Топ авторов темы

Most Popular Posts

  • GALLETO 1280 Русская версия подарок для всех .Проверяйте изменений с 1260 не замечено загружено без картинок по подлючению через бут. chk.rar

  • Galletto 1080 + ept       скачать     пароль: Mprog+dump+gal1080

  • http://airdrive.ucoz.com/publ/galettologan/process_chip_tjuninga_pod_mikroskopom/3-1-0-2 с картинками полостью показано   блин может показаться что реклама, без умысла просто там все красиво расписа

Изображения в теме

Опубликовано

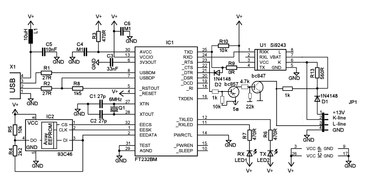
Эту схему галеты никто не собирал (с 11 страницы)?!

Если кто делал, работоспособность отпишите, пжлста!

11_schema_galetto_usb.PNG

Опубликовано

Ещё одна схема. Работоспособность неизвестна.

Gal.GIF

Опубликовано

Люди добрые скажите, данная Galletto может прочитать и прошить ECU у 307 пыжа 1.6 HDi 90л.с. (DV6ATED4) без FAP, EDC16C34. Нужен ответ специалиста, который делал знает наверняка. Спасибо!

Опубликовано

Здравствуйте, купил китайскую галлетто чтоб прошить свой ems3132, дрова встали родные, сперва на связь не выходила, повозился с настройками порта, соединение пошло, получилось даже считать калибровки и после этого как не бился ничего не вышло. Программа просто зависает. Ось вин 7, но пробовал и под виртуальной машиной с ХР3. Ничего понять не могу....виснет и все.

Кто нибудь сталкивался?

ECU.jpg

ECU.jpg

сток.rar

Опубликовано

Здравствуйте, купил китайскую галлетто чтоб прошить свой ems3132, дрова встали родные, сперва на связь не выходила, повозился с настройками порта, соединение пошло, получилось даже считать калибровки и после этого как не бился ничего не вышло. Программа просто зависает. Ось вин 7, но пробовал и под виртуальной машиной с ХР3. Ничего понять не могу....виснет и все.

Кто нибудь сталкивался?

Попробуй откинуть АКБ минут на 20 и заново подключайся мне помогло правда так приходится делать каждый раз когда хочу прошить машину.
Опубликовано

Целый день сегодня бился с этой катлетой и бестолку, не коннектится... машина рено сандеро-логан 2011 год. блин....уже и усб хаб подключил и ХР установил и клемму скидывал, бестолку! Ну как то же законектился один раз?

Помогите советом.

Опубликовано

К и L-линии соеденил вместе?

Опубликовано

Вот так пробуй настроить...

efab0621e4e9.jpg

Опубликовано

А сколько стоит провод?

 

Не Китай

 

Опубликовано

А сколько стоит провод?

 

Не Китай

Ne kitai, ful komplekt so vsemi protokolami ~5000 euro+kazdi god 800e paderzka ;)

Опубликовано

К и L-линии соеденил вместе?

Да, соединял...правда думаю что не совсем правильно, хочу еще пробовать L в сторону адптера поднять в воздух, а K продублировать на L в сторону ECU.

Вот так пробуй настроить...

Точно так настраивал и скорости разные и таймаут и порт....Дрова ставил родные и из этой ветки....
Опубликовано

Да, еще один момент... Светодиод там стоит, он всегда горит красным цветом! Это нормально?

Опубликовано

Добрый день! Возникла проблемма... При загрузке FLESH галетой процес застрял на 51%... Теперь вместо идентификаторов иероглифы, читать загружать не хочет, не заводится соответственно...

Как вывести с такого состояния?

Опубликовано

эбу какой?

Опубликовано

Да, еще один момент... Светодиод там стоит, он всегда горит красным цветом! Это нормально?

Вскрывай эбу и через бут быстрей прошьешь. если комбик есть-))))

Так понимаю эту идею все равно не забросишь. Индификатор прошивки на стикере какой?

Опубликовано

Вылетела ICL7660 и как следствие нет -12 Вольт.

Опубликовано

Свершилось чудо! Прошил своего сандеро степвей! Подкинул отрицательное напряжение от маленького внешнего аккума, перемычку запаял, установил вин ХР, сделал все необходимые настройки для ЛОГАНа.....не заработала :( ..... подключил усб хаб и вот оно! все работает как надо. Без усб хаба только иденты читает. Под вин 7 с хабом тоже только иденты. Считал раз 10 родную прошивку, все работает как часы. Залил новую, тоже все работает....только лучше...ну в смысле едет как надо!

Галетто брал вот здесь: http://www.aistore.ru/product_33.html

Собрана точно по этой схеме: http://www.auto-bk.ru/forum/index.php?app=core&module=attach&section=attach&attach_id=54741

Огромное всем спасибо за помощь!

Опубликовано

ra0sfc , поздравляю! А светодиод там хитрый -он еще и моргает при передаче данных, но заметить можно только вынув плату из корпуса. По 7660 видимо болезнь некачественных деталей. Я брал такое чудо через http://whole-sale.ru/- там еще дешевле, но тоже ремонтировал....

  • 2 недели спустя...
Опубликовано

Народ,нужна срочная скорая помощь!

Короче,приехала пежо 807 2.2HDI ко мне чтоб удалить фап. До этого кучу 807 поперешивал,мозги EDC15 стоят. Прошиву родную галлеткой слил,подредактировал и начал залиавть назад. И тут на 85% error(как я потом понял,хреновый аккум был походу и машина ушла в эконом моде). Теперь ничего не могу сделать. Пробывал подключить зарядное к акумму и прошивать,не шьёт зараза. При помощи некоторых действий вывел из эконом модэ,всё равно не шьёт. При попытке прошить думает 5 сек потом пишет что то типо -seed key - error: -9

Народ,подскажите как исправить сей косяк? Делаю диагностику в блоке BSI ошибка, нет связи с калькулятором впрыска, лексия блока просто тупо не видит.

Может кто подскажет как же её прошить?

Для публикации сообщений создайте учётную запись или авторизуйтесь

Последние посетители 0

  • Ни одного зарегистрированного пользователя не просматривает данную страницу
Яндекс цитирования

Настройте push-уведомления браузера

Chrome (Android)
  1. Tap the lock icon next to the address bar.
  2. Tap Permissions → Notifications.
  3. Adjust your preference.
Chrome (Desktop)
  1. Click the padlock icon in the address bar.
  2. Select Site settings.
  3. Find Notifications and adjust your preference.