Перейти к содержанию
View in the app

A better way to browse. Learn more.

AUTO-BK.RU FORUM

A full-screen app on your home screen with push notifications, badges and more.

To install this app on iOS and iPadOS
  1. Tap the Share icon in Safari
  2. Scroll the menu and tap Add to Home Screen.
  3. Tap Add in the top-right corner.
To install this app on Android
  1. Tap the 3-dot menu (⋮) in the top-right corner of the browser.
  2. Tap Add to Home screen or Install app.
  3. Confirm by tapping Install.

Featured Replies

  • Ответов 446
  • Просмотры 193,4 тыс
  • Создана
  • Последний ответ

Топ авторов темы

Most Popular Posts

  • Изваял себе такой стенд (типа)работает через юсб конвертор. Может вопрос не втему. Я на этом стенде чищу обыкновенным нефтяным сольвентом подогретым. За винсом далеко ездить. А на авто мою Лавром. Ч

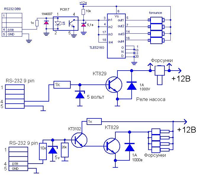
  • forsa.rarforsa2.rarЕщё пара простеньких схем.

  • Предлагаю выкладывать фото установок для промывке форсов! сейчас не могу определится какой лучше девайс сделать имею самодельный сденд но даже стыдно выкладывать фото!!!

Изображения в теме

Опубликовано
Какие именно нельзя!?

 

По моим данным практически все можно мыть ультразвуком, только не жарить их, и давать время отдыха, например 10 мин мойка, 20 мин отдых, тогда все ОК

Опубликовано
По моим данным практически все можно мыть ультразвуком, только не жарить их, и давать время отдыха, например 10 мин мойка, 20 мин отдых, тогда все ОК

Да я также думал, только недавно после чистки на прадике 3 форсунки потекли.

Опубликовано
Да я также думал, только недавно после чистки на прадике 3 форсунки потекли.

 

Опять же смотря на чем мыть, если на самопале, то вероятность есть, если на сертифицированном стенде то сам понимаешь :21:

Опубликовано
Опять же смотря на чем мыть, если на самопале, то вероятность есть, если на сертифицированном стенде то сам понимаешь :21:

Мою на LAUNCH CNC-602A

Опубликовано

Добрый день , вопрос к САНЬОК UA - можно ли подробнее описать работу предложенного устройства или хотя бы его источник . В Proteus не идет его эмуляция и ,на мой взгляд , есть ошибки в схеме.

Опубликовано
forsa.rarforsa2.rarЕщё пара простеньких схем.

 

есть пару вопросов по схеме форса. вместо кт 829, кт 829г. кт 315г( зеленый с надписью г 9304 или оранжевый б 1279)

Изменено пользователем s_h_e_f

Опубликовано

Собирал по второй схеме на IRF740.По первой схеме не подскажу,я не силён в этих вещах. :(

  • 2 недели спустя...
Опубликовано
есть пару вопросов по схеме форса. вместо кт 829, кт 829г. кт 315г( зеленый с надписью г 9304 или оранжевый б 1279)

829Г пойдёт, зелёный или оранжевый (кт315) без разницы, смотреть нужно место расположения буквы. Если буква стоит в середине корпуса-то это кт361, если смещена влево, это кт315. Лучше ставить кт315г. Найти можно практическм в любом старом телевизоре или радиоприёмнике. Такого добра по моему можно нарыть в любом сарае, да и в магазине цена 1 рупь за пол-ведра

 

Какие именно нельзя!?

 

По непроверенным данным форсы последнего поколения имеют тефлоновое покрытие сёдел - вот они то как раз с ультразвуком и не дружат.

Вот хотел брать УЗ стенд, а сейчас склоняюсь к изготовлению самопального - "Кризис".

 

Вопрос к тем кто пользовался промывкой на основе ПК. В схемах везде указывается напряжение питания схемы +12V, да ещё падение напряжения на транзисторе (если составной, то порядка 1.5V) итого на форсу приходит около 10V, но напряжение на авто 13.6-14.2V. Как эта разница сказывается на производительности форс при проливке на производительность (видел проги, там прямо пишется сколько должно вылиться через форсу за определённое время работы) может стоит поднять напряжение питания или этими мелочами можно не заморачиваться?

Изменено пользователем ALEX

Опубликовано
forsa.rarforsa2.rarЕщё пара простеньких схем.

 

Подскажите пожалуйста сколько на практике моются форсы подобными апаратами? сабранами собою? или сколько литров жидкости должно пройти через них?

я просто как то был на своей 12-ке наверно 4-мя литрами Лавра так потом 2 шт бобежали значит к рампе цеплял Тестер форсунок ТФ-4 НТС там есть 2 е позиции для промывки 100 и 200 так вот я на разных режимах и погонял но меня пугало режим 200 на слух это очень нереальная чистота! может на этом режиме я их и загубил

Опубликовано

Время промывки зависит от степени загрязнения.Прокачиваю через форсы литров 5-6 Винса.

Опубликовано
Вопрос к тем кто пользовался промывкой на основе ПК. В схемах везде указывается напряжение питания схемы +12V, да ещё падение напряжения на транзисторе (если составной, то порядка 1.5V) итого на форсу приходит около 10V, но напряжение на авто 13.6-14.2V. Как эта разница сказывается на производительности форс при проливке на производительность (видел проги, там прямо пишется сколько должно вылиться через форсу за определённое время работы) может стоит поднять напряжение питания или этими мелочами можно не заморачиваться?

Особо заморачиваться не стоит. Для "суперточности" необходимо выдерживать стабильное давление в рампе (рекомендуемое производителем), напряжение на форсунке (ЭБУ при дрейфе напряжения бортовой сети меняет время открытия). А главное - та же КарТест инжектор написана для WIN98, у XP другие временные счетчики. Я проверяю только баланс: останавливаю тест, когда одна из мензурок наберет 100 мл первой. По остальным разброс не должен превышать 5%.

  • 2 недели спустя...
Опубликовано

Всем привет. По поводу УЗ. Можно мыть практически все форсы только не все форсы можно открывать. Там где есть игла без проблем(например форд скорп 2л, пасат моно полный впрыск б-3, б-4), там где нет иглы НЕЛЬЗЯ ОТКРАВАТЬ (например мазда6). ну а если начали пускать то значит выработка конкретно была изза не своевременного бслуживания

  • 1 месяц спустя...
Опубликовано

керамические при промывке ультрозвуком точно потекут

  • 2 недели спустя...
Опубликовано

Главное не переборщить с мощностью. Мне думается, что 15-и Ваттной УЗВ можно будет мыть любые форсунки, хоть бумажные :heresmile:

  • 2 недели спустя...
Опубликовано

stend.rar

 

А ктото пытался собрать такой сдент, который предложил саньок UA???

 

а то я нарисовал эту схему в протеусе но она отказывается работать с этими прошивками :(

Изменено пользователем Garfild

Опубликовано

Интересно а бытовые ультразвуковые стиральные машины можно применить для промывки форсунок ?

мощность там около 10-12 вт

 

Мож кто баловался таким образом ?

Изменено пользователем Sv204

Опубликовано

Лично я мою ВИНСОМ, не плохой результат. Адаптер купил на http://www.trade-m.ru/modules.php?name=Forums&file=index, там много режимов разных, а стенд сделал из углекислотного огнетушителя и рампы от Мазды

Опубликовано

Господа, подскажите пожалуйста, какая либо их этих схем Adap.tle5216.jpg будет работать с программой CarTest_inje_tor , и чем прошивать контроллеры, и если нет, то какую необходимо собрать?!большое спасибо!

 

извиняюсь, если вопрос не в тему...!

17.07.jpg

Изменено пользователем SKL

Опубликовано
Господа, подскажите пожалуйста, какая либо их этих схем Adap.tle5216.jpg будет работать с программой CarTest_inje_tor , и чем прошивать контроллеры, и если нет, то какую необходимо собрать?!большое спасибо!

 

извиняюсь, если вопрос не в тему...!

 

Если осилишь вот автономный.

bosstest.rar

Для публикации сообщений создайте учётную запись или авторизуйтесь

Последние посетители 0

  • Ни одного зарегистрированного пользователя не просматривает данную страницу
Яндекс цитирования

Настройте push-уведомления браузера

Chrome (Android)
  1. Tap the lock icon next to the address bar.
  2. Tap Permissions → Notifications.
  3. Adjust your preference.
Chrome (Desktop)
  1. Click the padlock icon in the address bar.
  2. Select Site settings.
  3. Find Notifications and adjust your preference.